电机驱动板电路分析
防浪涌、防反接、防过压电路
在很多的工业电路板中一般都是输入的直流电,如本例是输入电压24V、2.5A;
- 33V/3A的保险
- 静电和浪涌保护双向TVS管,反向截止电压25.6V,开始工作到31.5V开始击穿。钳位电压41.4V 。
- 防反接电路,如果电是从24V到地的回路R18与R22两电阻分压得到10V左右的电压,此时Ugs有10V 的压差,Q3的D、S导通构成回路。如果电接反了Q3的不导通的。

- Q10和Q1是防过压和缓启动电路,正常情况下D4是27V稳压,24V的电源它是不工作的,Q10不工作,24V经R20、R23、R24分压在Q1的G极产生13V左右的电压,此时Ugs就有11v左右的压差,Q1的DS就导通了。
- 在开机的瞬间R19、R21、因开瞬间C36电容是导通的与R24开成回路,Q10的CE通导,Q1由于没有Ugs没有压差而不工作。最终实现了缓启动的目的。
母线电压采样和制动电阻的电跟
由于负载比较重,在重力的作用下,这个负载会拖动电机进行一个旋转,此时电机就相当于一个发电机了。它会抬升母线电压;
- 母线电压采样,当母线的输出电压DCBUS超过25V在ADC_DCBUS就会采样;
- 在制动电阻电路中,BRAKE正常情况下是低电平,Q11就不导通,Q12就不导通;
- 当BRAKE收到一个3.3V的高电平,Q11导通,Q12的G极就有6.8V的电压,Q12这个PMOS管就导通了。
12V供电电路
这是一个利用了LM5164芯片的电源芯片,参考了芯片手册。

12V转5V电源电路
它利用了RY8310电源芯片。

5V转3.3V的采样基准电压和按键及复位电路

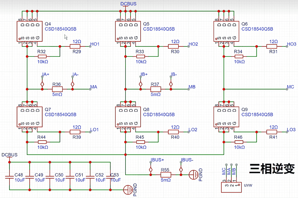
三相逆变电路
直接用母线电压来供电的,利用了上下桥的及采样电路,其中采样电阻采集两相就够了;

三相半桥是通过自举电路来驱动
一些三相电机的驱动可以参考此驱动电路。

