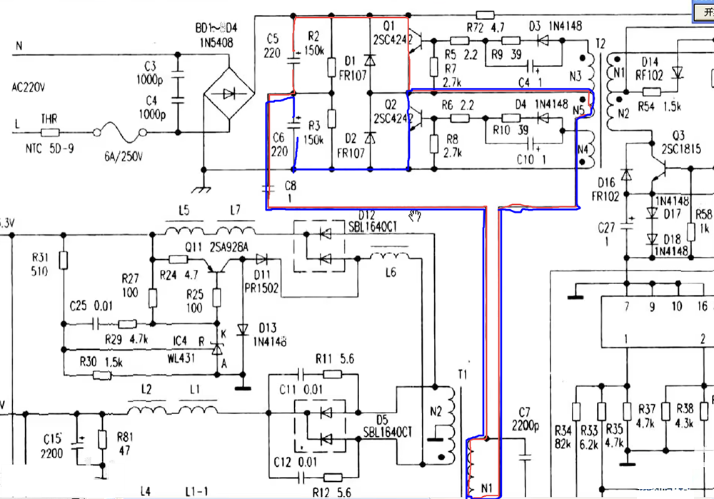
半桥电路
半桥电路的拓朴结构

特点:
-
输入端没有中心抽头,
-
Q1开关管负责给线圈正向充磁,Q2负责给线圈反向充 磁;开关管完全对称,且轮流导通与截止,相位相反;
-
每个开关管的CE极并联二极管用来保护开关管;
-
线圈初级输入端有耦合电容起到保护作用,它一端接线圈初级输入端,一端接在两个电容的中间抽头部分;
-
负载需要直流时,一般采用全波整流方式;

注:R1、R2均压电阻,约1V取1K,若为无极性电容,则不需要均压电阻。
常见故障

半桥电路的检修

1、三极管为第一易损元件,控制端1欧保险电阻为第二易损元件
2、如果电容鼓包漏液,先检查均压电阻,然后再更换电容上电
3、二个电容的电压必须完全一致,否则更换均压电阻,不行再更换电容,再不行请留意电容与电阻的匹配值(如减小电容容量或加大电阻阻值
4、均压电阻可常备为150K,功率1W
5、三极管是功率管,发热量大,故其驱动电路中与基极相连的RC电容容量易变小、,导致三极管导通时间变短,典型故障就是带负载能力差。
半桥电路的特征是有两个串关的电解电容,两电容中间节点有耦合电容,再经上桥的CE到半桥变压器线圈到达电容的负极【电容是从正极出来,所以最终是要到达电容负极的】

半桥电路与上面的拓扑结构是一样的,但是驱动电路也就是上桥下桥的驱动是通过推挽电路来驱动的,而推挽电路的特点是变压器的中间抽头是供电,两变压器的两端各接一个开关管。

多数的电路是由芯片进行推挽驱动,来驱动推挽变压器,驱动推挽变压器来驱动半桥电路,半桥电路再来驱动半桥变压器,从而输出各路电压,注:此电路中的半桥两个电容串联用的是无极性小容量电容,所以就不需要匀压电阻了,因为是充电电路功率比较小。

