充电器电路分析
电瓶车充电器

以标称12V铅酸电池为例:
- 恒流充电:约Ah的10%
- 恒压充电:14.7V(约120%)
- 滑流充电:14.1V
铅酸电池的充电方式
三段式充电:
恒流充电:大电流充电,以提高充电速度,但应小于某个值,防止电池过热;
恒压充电:固定电压充电;
涓流充电:电池电压充到某一值时,转为小电流充电,防止电池过充;
脉冲式充电:
脉冲充电:间歇性充电,在极短的时间内连续实现:大电流充电-电池放电-大电流充电-电池放电,可有效激活电池活性,相当于修复功能,同时可以大幅宿短充电时间;
涓流充电:电池电压充到某一值时,转为小电流充电,防止电池过充;


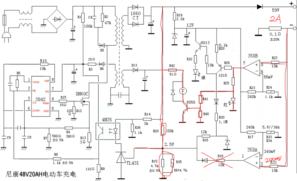
1、充电的大小是由电瓶旁边的0.1欧姆的电阻和240mA的参考电压共同决定的;
2、只要节点电压计算出的电压值如果大于2.5V时TL431就工作,3842芯片停止输出让电流降下来后才会继续工作;
3、这样在充电的时候,电流是不变的,电压是变化的;
4、当充电电流控制在2.4个安倍时,就可以恒流充电;

- 当在检测电阻上产生的电流大于55mA时,358比较器的7脚输出高电平,经限流电阻使红灯亮,说明在充电;
- 在充电红灯处产生的电压经R41、R42分压使8050导通,使风扇运行;

- 当充电电流达不到2.4A以后,如只能满足2A时,358比较器的1脚输出低电平,R18这条支路将不再工作,而TL431的R电压只能由R20和R15、R35进行分压而来;【恒压充电】
- 而2A时大于55mA此时充电指示灯红灯亮,风扇也转,在进行恒压充电;

- 如果充电电流只有550mA时,只时就要进行转换了,风扇也就不转了;
- 358比较器的7脚输出低电平,使红灯亮熄灭,绿灯也就点亮了;
- 再次形成节点电压给TL431让其对输出的电压进行调整,进入了涓流充电;
 
        