常用电源保护芯片TPS5510P
开关电源常用保护芯片TPS5510P、TSM111CN、PS224等,虽然它们的引脚定义可能不一样,但是它们的工作原理都是相似的;可以通过芯片手册查看是不是保护芯片,保护电路都是为芯片服务的,通过与公版图高度相似。
TPS5510P功能框图

- 在待机的时候PSON就是高电平,只有对地短接一下才可以,这就是低电平有效;
- FPO:反相故障保护输出,漏极开路输出级,低电平有效;
- PGI:电源良好输入信号引脚
- PGO:电源良好输出信号引脚,漏极开路输出级
- VCC:电源电压/12 V 过压保护输入复合引脚
1、待机进芯片得到VCC,产生高电平的PSON。PGO通过内部接地;FPO内部截止;
2、PSON接地以后,FPO通过内部接地;产生各路电压,如果各路电压没有过压也没有欠压则PGO内部断开,输出为高电平【所以高电平有效】
3、如果任何有一路有问题PGO内部接通,输出为低电平;FPO内部断开输出高电平【低电平有效】;
4、初始状态,应与图纸标注的相反,比如PSON标的是低电平有效,那么初始态是高电平,按一下变成低电平,就有效了;同理PGO标注的是高电平,那么初始态就是低电平,内部是对地接通的,当有故障时输出高电平,就是高电平有效了;
总结:如果是高电平效,各路都没有故障的话,那输出的就应是高电平;如果是低电平效,各路都没有故障的话,那么输出就应是低电平;如果知道多少伏过压,多少伏欠压就要查PDF资料了。

TPS5510P时序图

TPS5510P典型应用示例

如图所示,可以用镊子将2、3脚短接,如果正常了不掉电了,说明VS33 VS5有保护的地方,找到排除即可。如果还掉电说明故障出在3842芯片的电压反馈部分。
如果3.3V这一路出故障,可以将3.3V这个引脚吸开,用可调电源调个3.3V给5510P的3.3V引脚,如果好了就说明是线路故障,否则是芯片坏了;5V这一路的排除方法也是一样;
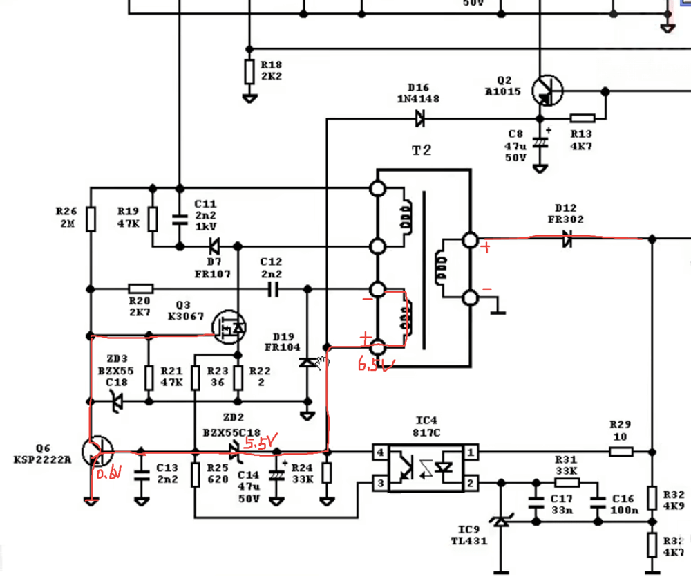
UC3843与TPS5510P组成的电源电路

310V经T2的初级—–Q3—-R22—-GND形成回路;
310V经R26启动电阻和R21得到18V左右的分压—–Q3—-R22—-GND形成启动回路;
T2的二次供电绕组—–C12—-R20—-形成RCC自激振荡产生的电压叠加到Q3的G极,加速导通;
3842的芯片要想工作得VCC有供电—>IC3—->RCC自激振荡电路得先工作—–>IC6的3脚得输出低电平IC3光耦才能工作;这几个条件都满足了3842才有供电VCC;

当输出电压偏高时,如5V输出为6.5V时则二次供电绕组也会升高从而击穿5.5V的稳压管使Q6也导通拉低Q3的G极,使电压降下来;【前端电压反馈】

12V—-R34是一路;5V—-R38是一路;共同与R36、R37形成分压电路,它们两者之间产生节点电压如果大于2.5V则IC7导通,光耦工作使3845调整输出频进而改变输出电压;

