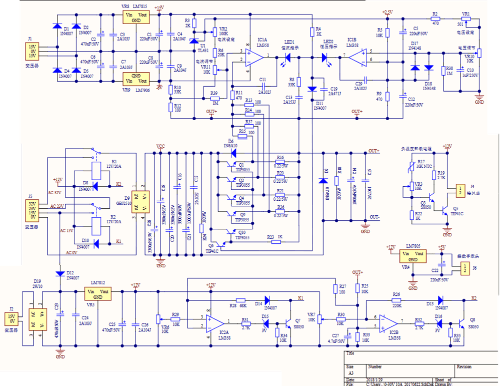
线性可调电源调压原理
我们常用的线性可调电源的电路结构;这个结构也非常的经典。这个电路的调压电路相对来说比较难以理解;
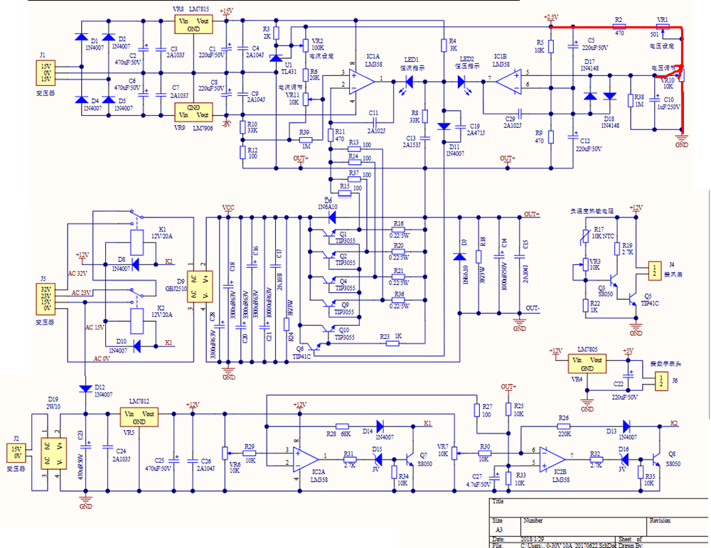
VR8和VR9是一个正12V一个负12V是专门给LM358运放正负12V供电的;另外一路是电源输出的一个主供电系统;

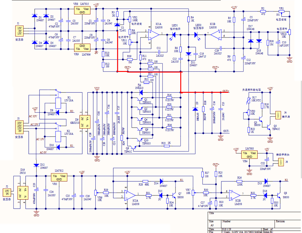
输出电压的控制和调节,它使用的是一个电压控制环路;这是一个负反馈环路。它的电压采样是重点和难点。
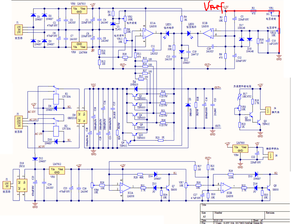
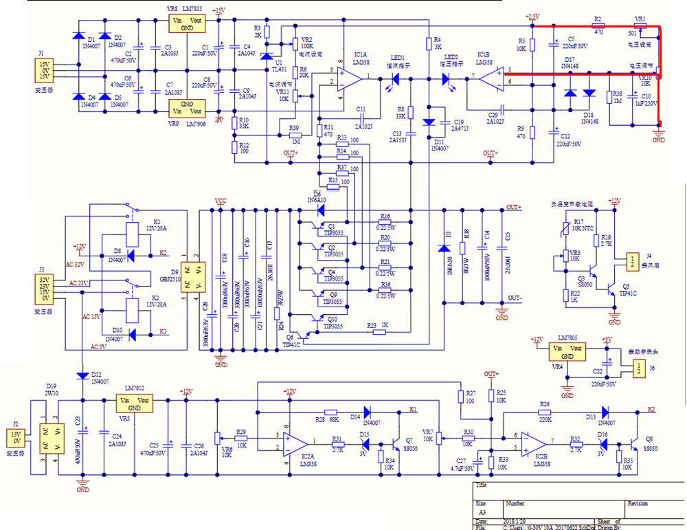
- 采样的基准电压是2.5V;
- 系统的参考点即参考零伏,在主电源输出的正极,也是控制板供电的零伏参考电压;

- 输出的负极是电压的采样点,Vref到输出负极之间的部份是电压采样电路;

- LM358运算放大器,它的负极接的是一个基准参考电压,它是一个10K和一个470欧姆的电阻分压;
它是一个固定的电压值;相对于out+运放的反相输入端分得0.12V电压;相对于Vref 即2.5V运放反相输入端分得2.38V电压;

- 我们调节的这个电压,它是输入到这个正相输入端;这个调节的运算放大器它是一个闭环的负反馈电路。可以使用虚短的概念,即正相输入端和反向输入端的电压是相等的。
它是一个固定的电压值;相对于out+运放的反相输入端分得0.12V电压;相对于Vref 即2.5V运放反相输入端分得2.38V电压;

- 电压调节,W3的中间抽头【即运放的正相输入端】相对于2.5V参考电压永远是2.38V;
- 假如W3调到最上端,此时由参考电压2.5V经470欧姆,到运放的正相输入端;2.38V/470=5mA;则经过10K电阻的电压为5mA*10K=50V;


7 评论