波形发生器及在调光灯中的应用
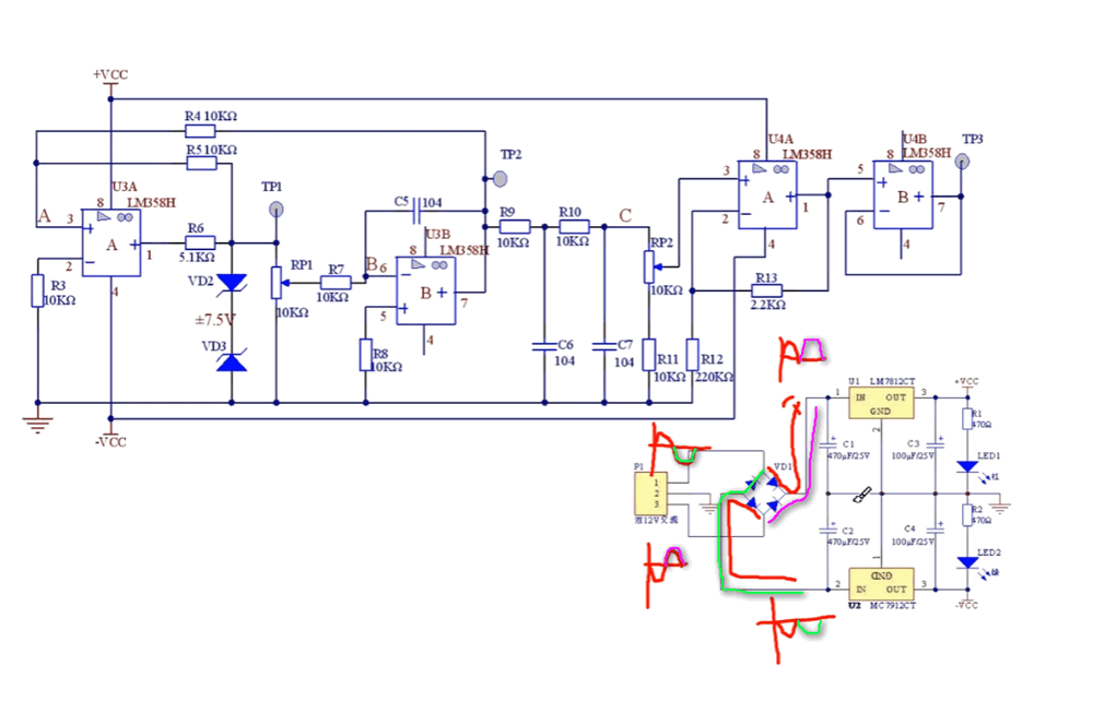
此电路图可以产生矩形波、三角波、正弦波、以及产生正负12V的电源。

正负电源只是起始相位不同,上面的负半周给了负12V,正面的正半周给了正12V,这样就产生了上面是+12V; 下面是-12V;对于运放一般是需要正负电源的。

计算A点的电压,LM358的3脚虚断,由于有TP1和TP2两个输入,此时可以利用叠加原理先让TP1接地。这样由TP2—R4—-R5—-TP1地形成回路,再让TP2接地。这样由TP1—R5—-R4—-TP2地形成回路


如果输出反馈端C5处接的是电阻,并且在RP1处的输入端接C电容,可以初步判断为微分电路,如果只是在C5处接的电容则是积分电路。以及锯齿波产生原理。


同相比例放大电路由锯齿波产生正弦波。

PWM波产生的LED电路,通过回执电压比较可以改变反向输入端的电压。

由矩形波通过积分电路产生锯齿波,通过对锯齿波斩去多余的尖部就产生了点空比不同的PWM波,而且是可控的,

PWM可控灯分析。


