常用电器元件工作原理及常用电路

常用的电磁式电器,按钮结构原理,以及常用的控制电路。

电磁式电器的工作原理

fig:

按钮

低压断路器

单向点动控制电路

单向自锁控制电路

单向点动,自锁混合电路

电动机正反向运行控制电路——互锁

三相异步电机的降压起动控制电路

典型的多地点控制和顺序启动

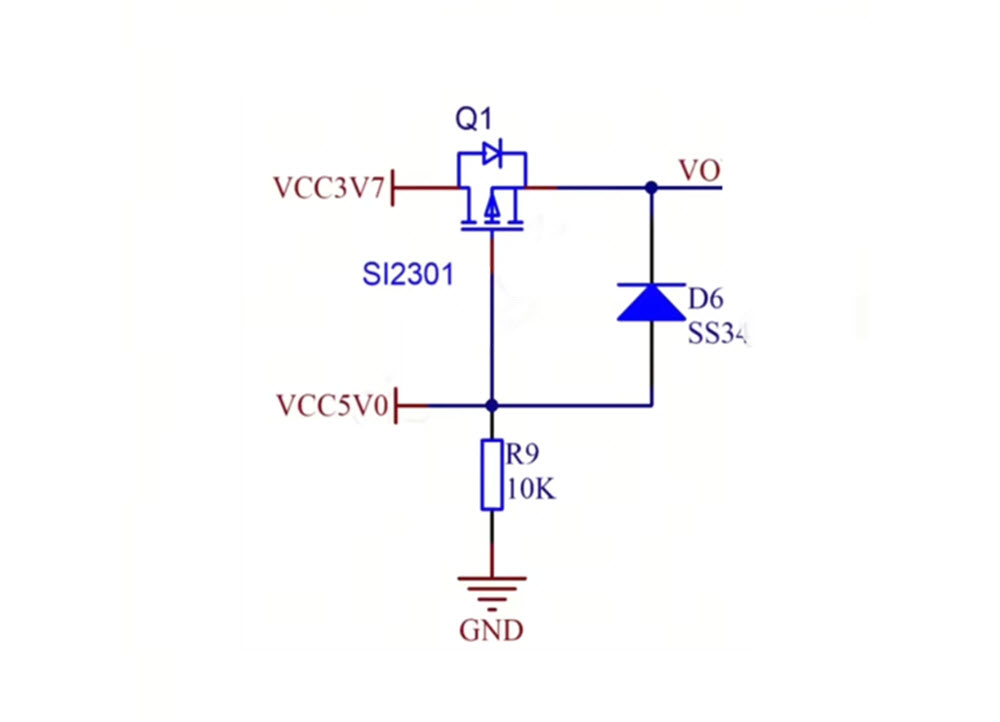
5V与3.3V选择电路,即当有5V直供电时,5V优先,当没有5V时3.3V电路会自动接通

家用电路,家庭电路,例如:电热水壶结构


 

转载请注明出处:  https://www.cntworld.cn
智能工控 » 常用电器元件工作原理及常用电路

发表回复

提供最优质的资源集合

立即查看 了解详情
🤖 智能助手
你好!有什么问题可以问我 😊
文章加载时间:5.6002 秒