电热水器茶机、咖啡机电路

电路总图

  • RS1M:SMA封装,快恢复二极管
  • 74HC04D 反向器

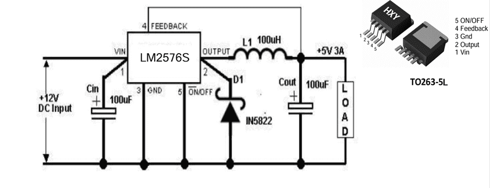
  • LM2576S-5.0

  • S3F94C4EZZ 贴片SOP-20 MCU单片机

  • 有关接近开关、热温、常温、制水泵、与触摸屏连接的接口电路。
  • 操作面板的正反面电路

  • TM1638面板显示驱动芯片

转载请注明出处:  https://www.cntworld.cn
智能工控 » 电热水器茶机、咖啡机电路

发表回复

提供最优质的资源集合

立即查看 了解详情
🤖 智能助手
你好!有什么问题可以问我 😊
文章加载时间:3.1577 秒