POE电路原理有工程实现
完整的POE供电系统
POE的意思就是通过网线传送功率进行供电;

电流在POE系统中的流向

网线的线序

PSE和PD走线及电路转换

不同的类型标准可以提供不同的功率

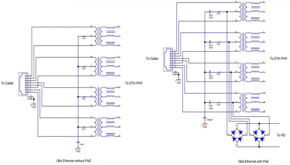
带POE功能与不带POE功能的线路示意图
下图说明了为什么网线的水晶头可以随便的连接。下面的图可以很好的说明。

2对线做POE的结构图

4对线做POE的结构图
4对线做POE的结构支持所有的功率等级,

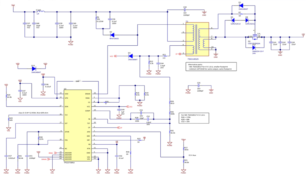
以TPS23758芯片为例的POE控制芯片为例
- 通过整流后得到44V~57V的电压后经变压器到TPS23758芯片的24脚;

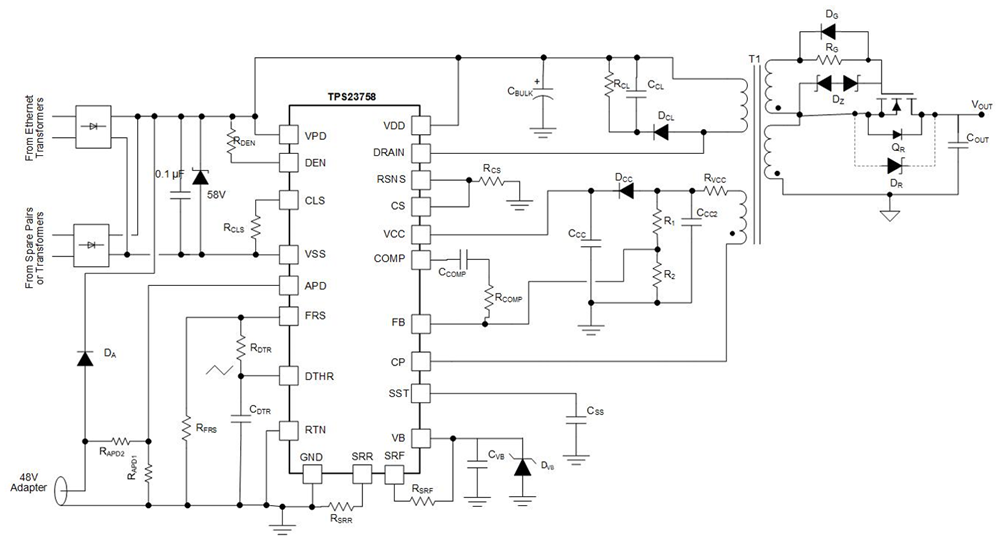
TPS23758芯片典型应用示例

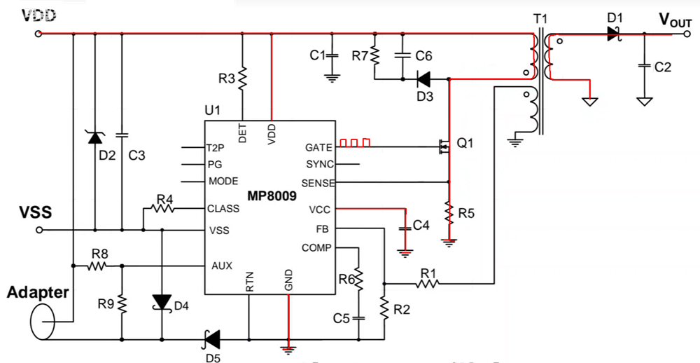
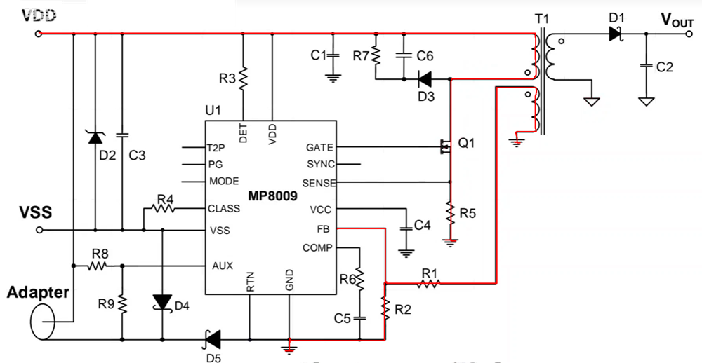
POE开关电源的工作原理
- 此电路可以实现POE供电和适配器供电的自动切换,其中AUX是电源适配器电压检测,VSS是POE供电的负极,CLASS是电流分类引脚,用来区分POE供电电流和电源适配器电流的;MODE是驱动模式选择,悬空是反激模式,接地是正激模式;PG供电状态指示;T2P是供电模式指示;
- 当芯片使用POE供电时,由VDD供电端给芯片的供电端,通过内部电路给C4充电,充到8.5V芯片开始工作,GATE引脚输出高电平驱动Q1,电流流过变压器主绕组;此时就可以正常工作了;

- 开关变压器的副绕组只负责电压的反馈;通过R1和R2的分压,给FB反馈;通过电压的高低来控制GATA输出的脉冲频率,从而来控制输出电压的高低;

- 当主回路的电流过高时在R5上产生的电压也就会高,从而给SENSE电流检测引脚,通过电压的高低来控制GATA输出的脉冲频率,从而来控制输出电压的高低;

- 电源的切换,当电路正在用POE供电时,此时连接上电源适配器后,经R8和R9分压后给了芯片的AUX引脚,当芯片AUX引脚检测到这个电压并这个电压达到正常工作电压时,芯片会让内部的MOS管截止,POE供电回路断开。也就是芯片的接地和POE供电的负极断开了;当适配器断电后,芯片内的MOS又重新导通,POE恢复供电;适配器优先。

国标POE交换机与非标的POE交换机区别,国标的POE交换机支持四芯供电;1236即供信号又供电,也就是一根网线可以分两根来用,但是得使用两个交换机口。不管是带POE还是不带POE的都可以随便插。
非标POE交换机,一般12V~57V供电,1236是信号,4578供电而且供电与交换机的适配器插头直接相连;而且电压是不变的,不可以将非POE设备插入,否则会烧坏设备。

POE交换机的加电过程:
1、检测:一开始PSE在为受电设备供电前,先输出一个低电压检测受电设备(PD)是否符合IEEE802.3af标准。
2、分级:当PSE检测到符合要求后,会将输出电压进一步提高,来对受电设备进行分级,如果受电设备此时没有回应分级确认电流,PSE默认将受电设备规为0级,为其提供15.4W的输出功率。
3、供电:经过确认分级后,PSE会向受电设备输出48V的直流电,并确认受电设备不超过15.4W的功率要求。
4、维护:更新实时功率,进行断路检测和单端口过载检测,当受电设备超载或短路后,PSE停止为其供电,再次进入检测阶段。

