液晶电视电路详解
液晶电视启动打印信息框图如下图所示

系统启动引导方案流程图

开机上电时序

启动加载程序的过程

- 用户存储器不是每个板子上都有,它一般是个8脚芯片;如果没有一般都集成在EMMC中了。
- NAND FLASH和EMMC两个二选一;
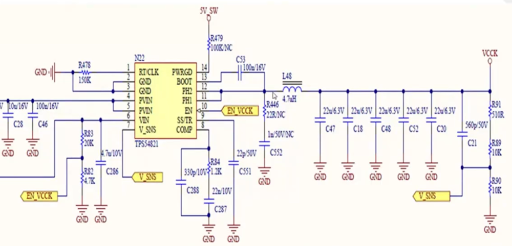
- 用指针表的X1档测CPU周围的供电对地电阻;5~40欧姆之间都是正常的;内核供电的对地电阻一般就是20、30欧姆;不能在电感的左侧即输入侧测量电压;
- 10脚必须要有开启电压才会有输出。下图是内核供电电路;

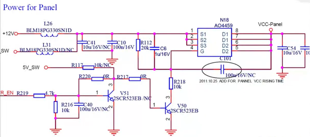
液晶屏TCON供电VCC-Panel
- 屏供电一般有12V, 5V供电,L26和L31是选装件,二选一;

DDR3内存供电 1.5V——DDR3
- 注意En_DDR引脚需高电平功能块才有效。

整机电源上电流程

主芯片复位电路
- 复位要么是高电平复位,可直接与3.3V短接试一下来确认;
- 要么是低电平复位,可直接与地短接试一下来确认;
- 7脚EN使能的电压一般为供电12V的一半左右;

通过测量RDS的阻值与手册对比
通过给UGS提供10V供电,然后用电桥电阻档来测量DS间的阻值,与手册对比,阻值接近就是真的,否则的话就可能是打磨的或假的。

待机控制电路:STANDBY
- 遥控器的开关机键或电视机身上的开关机键,走的都是这个电路;V10漏电的、击穿的较多。
- 用导线将5VSB与STANDBY短接来测试开机电路是否有问题。STANDBY一般连接的是插排;

背光和调光电路
- 背光开启电压由CPU引脚输出,
- 没有给逻辑板的供电电压,没有屏的上电电压,只有开机流程走完并完整才可以开启背光信号,

背光调光电路
背光调光电路的信号BL_DIMMING是交流信号,

按键电路
- 3.3VSB通过R1电阻与R3电阻通过ADC2 KEY对地分压给CPU作为信号;排除故障时要确保ADC2节点处获取的电压要是稳定的,否侧菜单会乱跳,或音量大小自动调,甚至自动开关机等情况;
- RV414和RV415两个压敏电阻易出漏电问题;

24系列存储器I²C总线
1、主要用来存储MAC地址,及用户设定的状态及一些中间状态的数据等。一般被称为用户存储器。
2、用些厂家把用户运行信息和账号密码等信息也都写进去,还有一些厂家把屏的信息也存储在这个芯片里。
3、存储器内的数据常丢失或损坏,会导致不开机或开机失败等异常现象。由于3.3V通过电阻加载到SCL和SDA上易造成数据紊乱,一般在开关机时易发生。


Flash/EMMC中存放的软件程序类型
EMMC是由Nand Flash和SD组成,EMMC中存储有应用程序、图形窗口系统GUI、操作系统OS Kernel、根文件系统File System;

D类放大电路的基本组成方框图示
- 数字功放的工作原理;

