变频器维修常用电路
IGBT的驱动电路就那么几种
- PC923和PC929一般是小功率的驱动,栅极G充电电流只有0.4A;
- IGBT驱动芯片A316J也就是HCPL-316J,栅极G充电电流可以到2A,可以驱动150A的IGBT管子;
A316J与PC923的主要区别A316J有欠压保护和OC过流保护;反应也更灵敏;A316J多数采用了逻辑与或非 门电路,而PC923系列采用了模拟电路;

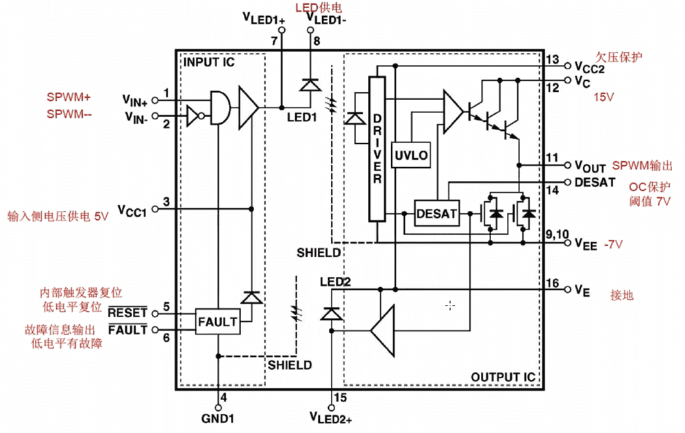
A316J的内部结构框图
它有几组供电分别是5V、15V、-7.2V供电; 开机复位有的是高电平复位,有的是低电复位,这个复位有的是启动瞬间电路给一个高电平或低电平让其复位;有的是CPU给出一个复位信号。

A316J的典型应用示例

从以下原理图可以发现12、13脚接的都是VCC其中一个是供电的,一个是用于欠压保护取样。1、2脚接CPU的也就是SPWM信号的输入;3脚的VCC是给前级光耦供电的,而12,13脚的VCC是给后级芯片供电的是热地;两者间用光耦隔离。6脚出现低电平说明产生过流保护了,5脚复位是取消6脚的故障保护。7、8脚加电压测试后端功率电路工作是否正常。15脚用于测试故障输出的,保护电路是否正常。
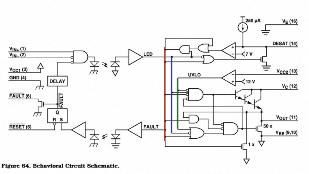
T1时间正常工作时电路分析

T1时间欠压保时电路分析

T1时间OC保护时电路分析

T2时间同时屏蔽OC时电路分析

IGBT驱动电路
高频的SPWM波形+电感【电感具有积分作用】在电感上就产生了正弦波;IGBT作为开关应用的时候15~18V电压是比较理想的Vge导通电压。IGBT作开关Vceo导通了也存在3V左右的饱和压降,它会随CE间的电流加大而电压变大;

变频器在不连接IGBT的情况下,检测驱动电路是否正常,来检测驱动能力是否够,如:将3脚光耦接地就有了低电平,此时25V—–T2—-R23—-电流表—–增加的电阻——-9V形成回路;

可以用信号发生器来测量驱动电路的驱动能力够不够;

负电压驱动能力的测量

因IGBT损坏修复后的变频器需进行以下测试:
- 必须对驱动电路的电流负载能力时行检测,并且六路必须一样。
- 必须对IGBT梵极负压进行检测六路必须一样。
- 对驱动电路的供电及滤波电容进行检测,有没有容量不足及漏电。
- 驱动电路供电的整流二极管进行检查;有没有长期过热引起老化,内阻增大。
- 测二极格的正向导通用指针表的Rx1档,正向在20欧姆左右,大于50欧就不能接受了。因为二极管长期高温引起PN结电阻增大。Rx10K档可以测是否漏电。
- 一般变频器驱动供电+15V需要大于2A的驱动电流,而-7V或-9V只需要10mA以上就够了【目的是抵消G极的结电容就可以了】。
- 负电压只需要一个稳定管击穿后就可以获得。
- IGBT如果不能充分导通,即不能饱和导通,就没有足够的电场,这样IGBT就易炸管。
- IGBT的G极加一个电阻,一来可以起到IGBT结电容与G极的线路电感产生LC振荡进行阻尼作;另一方面当25V进行对IGBT充电时起到限流作用;一般在20~200欧之间;

PC929保护电路正常输入低电平
在pin9是低电平时,此时pin8脚被拉高电平此时光耦不工作,光耦不工作。

PC929保护电路正常输入高电平,此时OC保护不起作用
- 在pin9是高电平时,此时pin8脚是低电平,光耦工作,这种情况是不允许。所以当pin9是高电平时由保护门电平起作用屏蔽掉OC功能。
- 保护门电路有三个端口,保护门电路的两个输入脚是反相的,输出一定是低电平。

PC929保护电路正常输入低电平,输出过载Q6集电极电压上升
- OC电路只有在IGBT在导通的时候才起作用,而截止的时候是不起作用的,而这个动作是由保护门电来控制的。
- ,保护门电路的两个输入脚是同相的,输出高电平,保护门电路就起作用了。

