变频空调常用电路汇总
变频模块的好坏判断
变频模块是否损坏可以使用指针万用表的电阻档, 在断电的情况下测量其阻值。焊点分别是P+【300V】 U V W 接地;用红笔接P+,黑笔依次接U V W 其阻值都就一样或接近;同理用黑笔接地,红笔依次接U V W其阻值都一样或接近。

感温头的工作原理
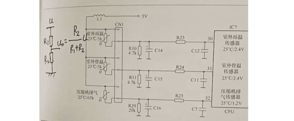
变频空调它有三个感温头,室外环温传感器,室外管温传感器,压缩机排气传感器;传感器感受到的温度传给CPU,让压缩机是继续工作还是停机;可以利用电阻分压的原理来估计出温度传感器的阻值;如: 温度传感器与4.7K分压后得到2.4V,测温度传感器为5K;

变频空调室外风机工作原理
风机有五根线, 接电容、N、 高速 档、 低速档

变频空调通讯电路
变频空调的室外一个电路有自己的传感器【3个感温头】,,室内机一个电路也有自己的感器电路【感温头】,一般内机主板有两个光耦,外机主板也有两个光耦;内机主板与外机主板连接的往往四根线【零、火、通讯线、保护接地】,

外机CPU电路原理
CPU想要工作需要几个条件。
- 要有5V供电
- 要能复位
- 晶振要工作

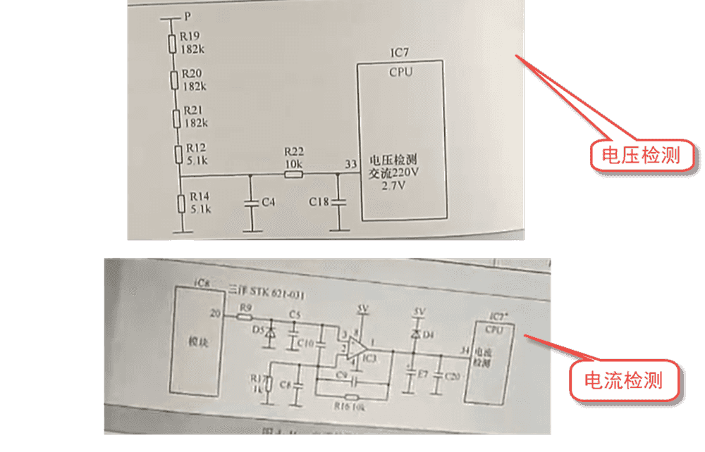
变频空调电压检测电路和电流检测电路
电压检测:实际上是通过p+即直流300V电压极正极经过电阻会压,得到检测电压与CPU中的预设电压做比较。而得到检测电压的目的。
电流检测:大功率的设备都是需要对电流进行检测的,电磁炉、变频器等。很小阻值的水泥电阻一般用于检流,还有康铜丝也可作为检流,一般在水泥电阻或康铜丝附近有芯片用于对微弱的电压信号进行放大然后再送给CPU进行处理;本例用的是同向放大器Uo=(Rf/Ri+1)Ui,而反向放大器公式: Uo=-(Rf/Ri)Ui

变频空调电子膨胀阀
电子膨胀阀是用来控制毛细管内流量的大小,相当于一个调整开关。膨胀阀在工作的时候有微小的声音,因为它毕竟是一个类似电机的元件。而且进口和出口两个管子会有温差。

遥控接收发射电路
对于按遥控器没有反映,需要确认是遥控器本身损坏,还是空调上的接收头坏了。假如遥控器是好的,此时万用表接out和GND,此时操作遥控器,如果有4V左右的电压跳变说明接收头是好的。不同型号的接收头脚位排序及接线示意。接收头分为5V和3.3V工作电压;

变频空调模块电路
在变频空调中分为压缩机模块和风机模块,它们的作用分别是驱动压缩机和风机。模块工作条件:
- 15V供电VP1
- 3路自举电压
VUFB VVFB VWFB - 6路驱动
UP VP WP UN VN WN

IPM模块电路如下图所示

变频空调室内、室外机主板通讯电路分析
- 通讯信号线一般在24~56V之间,由于室内、室外有时会有3~5米的距离,为了抗干扰所以电压较高;
- 通讯信有的在室内主板产生,有的室外主板产生;不过它都是P+通大功率过电阻降压再经整流二极管和稳压管进行转转成24~56V之间的电压进行传信号;
- 图中圆中有叉的标识是室内、室外的连接线的接线柱;
- 光耦的1、2脚并联一个电阻是为了分流的作用。

TL431典型的稳压电路

光耦817+TL431限流电阻的计算
- 光耦1、2脚发光管的的电流输出在5~20mA是比较理想的,即经过R1的电流在5~20mA;光耦1、2脚发光管的导通电压是1.2V;则R1电压为12V-1.2V-2.5V=8.28V,R1的阻值8.23/0.005=1656欧姆;
- R2是给发光管分流的,同时也受到TL431的电流限制,查手册可知TL431的限流是1~100mA, R2的电压=12V-2.5V=9.5V, R2的阻值 =9.5V/1mA=9.5k;

交流电压检测电路
- 是由CPU输出的一个0.6V 的基准电压, 左侧是220V的交流,右侧是0.6V的直流,它们之间没有回路;所以左侧基本上是开路了,所以放大器的同相端基本上得到0.6V的电压;
- 通过差分放大的公式,可得输出电压为输入电压的1‰即0.22V,平时我们所说的220V也就是平均电压值即V2-V1的值 , 由于加一个0.6V的基准所以就变成了0.4V~0.8V之间的交流电压;

- 同相端的电压 [(100-0.6)/(3000+5.1+3)]x3 + 0.6 = 0.7V,总体思路是总电压除以总电阻得到总电流,总电流再乘以R4得到同相端电压为0.7V;
PFC硬件保护电路分析
- 怎样判断是比较器还是运算放大器,如果输出没有反馈,并且有个上拉电阻供电就是比较器,如下图中的
PFC硬件保护电路; - 在PFC硬件保护电路中的5脚电压15V经R136,与R168, R127, R92分压得到7.7V的电压;
- 同理在PFC硬件保护电路中的6脚电压15V经R129,与R130, R137分压得到7.5V的电压;

PFC电流检测电路的37脚引0.6V电压经R119, R118, R128分压后得到0.2V的电压;而38脚的放大倍数是[12/(1+5.1)]+1=3倍;
压缩机位置检测电路分析
- 0.6V电压经R116与R79,R81分压后得到31脚电压为0.22V;放大倍数是[15/(1+8.06)]+1=2.65倍; 输出就是2.65×0.22=0.6V,这个是得到的直流分量,采集的R131上的电压值是微弱的交流信号总是在0.6V的基础上上下波动。
- 当在R131上有电流时,此时的输入信号是反向端,所以应用反向放大器的公式来计算。

风摆及过零检测电路
- 风摆是一个步进电机,一般是5根线,如下图所示;
- 主控继电器是,室内与室外供电是否打开的电路;

- 过零检测电路只是将220V交流进行电阻降压,只是电压的幅度变小了,需要过零检测电路的目的是在风机驱动的时候,可以知道其转速;
- 室内风机驱动电路

蜂鸣器及传感器电路
- 遥控器信号,接收头将信号转为电信号,并时行放大、滤波整形经限流电阻送给CPU;

- 蜂鸣器电路

CPU启动的三要素
- 一般来说CPU要想正常工作,需要
供电、复位、振荡;

空调上的应急开关电路
- 在空调遥控器不能使用时,长按此应急开关可以开启或关闭空调;

霍尔电感器电路
在电机转子上装有磁体,当磁体靠近霍尔就通通,输出高电平到CPU的第9脚,每转一圈就得到一个高电平;

遥控器电路分析
详细介绍的遥控器的工作原理及常见的处理办法。

外机存储器电路分析
存储器内部存储室外机运行的程序,以及CPU工作时所需要的重要程序;如压缩机的电压频率值,电压和电压保护值等数据。

室外机的3个热敏电阻传感器

室外机测试端子
在无室内机电控系统进,可以单独检测室外机电控系统运行是否正常。

测试及电压、电流检测电路
电压检测,当交流电压超过260V会引起模块等电路故障,电流检测是防止因外机散热不良等原因,引起压缩机电流过大等故障。
