红外距离检测电路

红外距离检测电路在日常生活中应用的也是比较多的,

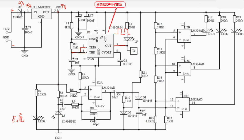
12V通过防反接D3二极管,7809产生9V电源,NE555多谐振薄情产生矩形波。【2、6接在一起接在电容和电阻中间,5脚通过电容接地,这些条件就会在3脚产生矩形波。】

矩形波周期的时间长度计算。红外发射管LF发光在LJ红外接收管中可以接收到,9V电压通过R5,R6分压后得在U2A的3脚产生4.5V的基准电压,

当红外接管LJ接收到信号,导通时的电路分析。

转载请注明出处:  https://www.cntworld.cn
智能工控 » 红外距离检测电路

发表回复

提供最优质的资源集合

立即查看 了解详情
🤖 智能助手
你好!有什么问题可以问我 😊
文章加载时间:4.9714 秒