大棚环境控制电路

本控制系统主要由:电源电路,电机驱动电路,温度传感器,主机电路,数码管档位显示,1602液晶显示

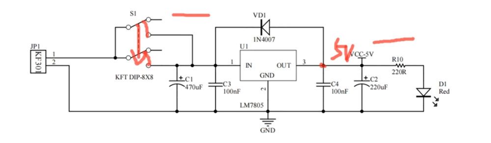
电源电路分析,经滤波后,再经LM7805输出平滑的5V直流电压。

LM35的1脚接经过滤波后的5V直流电,2脚是模拟量输出引脚经LC滤波,通过运放对模拟量信号进行放大便于单片机的采集。

LCD 1602的液晶显示屏,与人机的一些交互。VO调节LCD背光亮度,

电机驱动电路

串口接口电路分析,USB接口协议翻译成TTL传送给电脑,它们的过程可以互传。

转载请注明出处:  https://www.cntworld.cn
智能工控 » 大棚环境控制电路

发表回复

提供最优质的资源集合

立即查看 了解详情
🤖 智能助手
你好!有什么问题可以问我 😊
文章加载时间:2.4168 秒