TL494电源原理及维修
普通ATX电源的结构一般是推挽+半桥的电路结构;
主板上的ATX插座线序示意图,像电脑用的ATX电源
注:主机只要一插上电就有两路是有电压的,一路是紫色的5VSB待机电压,它是给主板上的一些芯片或上拉电阻提供待机电压的;一路是绿色的5V开机信号;
普通ATX电源工作流程
1、插入220V,通过RCC自激振荡电路,产生5VSB和16VSB
2、控制芯片得到待机电压,产生5VREF,并转换产生5VPSON#
3、按下开机按钮,拉低PSON#,控制芯片开始工作,驱动推挽电路工作
4、推挽电路驱动推挽变压器,再由推挽变压器驱动半桥电路工作
5、半桥电路驱动半桥变压器,输出3.3V、5V、12V、-12V、-5V(可无)
6、所有电压正常后,不过压、不欠压、不过流,延时约300ms,产生5VPG
494基本上电时序:
a、12脚得到供电
b、14脚输出5VRER
c、5脚、6脚外接电容电阻正常,内部振荡器开始起振
d、13脚设定芯片工作方法,高电平为推挽方式,低电平为同步方式
e、4脚若高于3V,芯片不工作,若低于3V,芯片开始工作
f、芯片工作后,从8、11输出方波,驱动后级工作,输出各路电压
g、电压反馈至1脚,此时3脚电压开始上升,送给比较器
h、比较器输出PG

TL494工作时序图

TL494工作图示例

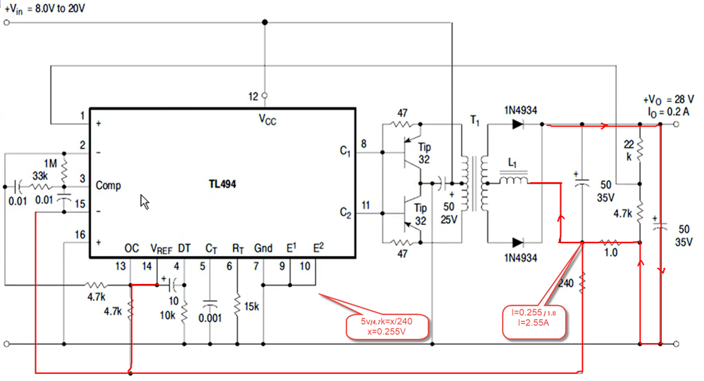
此处是过流保护的电路,根据节点电压的计算得5v/4.7k=x/240; 那么x=-0.255V, I=2.55A

2脚是通过14脚5v参考电压得来,所以输出只要大于5V那么就会改变8、11脚的输出占空比;这是电压的反馈
5v经5.1k和150欧姆分压得到0.14V, 所以16脚就是0.14V,经过0.1欧姆的电阻后就得到大约1.4A的电流;

TL494芯片常规的各脚位电压

ATX300-P4电源自激振荡电路

1、整流后的310V——经B2的初级——Q3的集电极—–R13(反馈电阻)——-GND构成回路;
2、整流后的310V——经R14(启动电阻)——Q3的基极b—–R13(反馈电阻)——-GND构成回路;
3、在B2的二次绕组产生上正下负的电压一路叠加到Q3的基极加速导通,另一路经D6整流给C30充电产生待光耦所用的电压;
4、如果后级的光耦工作此时从C30——–光耦的CE——R17—–Q4的基极,此时CE导通拉低Q3使其截止;
5、如果R13产生电压高了以后——D8—–Q4的基极,此时CE导通拉低Q3使其截止;
6、D5、R12、C31构成初级的尖峰吸收电路;
ATX300-P4电源的推挽电路

1、当TL494芯片工作以后,在8、11脚输出方波给推挽电路,让其进行工作。
ATX300-P4电源的半桥电路

5VSB待机电路相关元件代换
1、保险
如果保险烧坏,先重点检查整流二极管和近大电容的散热片上的三个三极管,然后是压敏电阻,至此,311V应该正常了
2、整流二极管
8A100,不过比较常见有1N5408
3、RCC三极管
c5027、2sc3979、2sc3150、2sc3866,其次考虑BUT11A、13009
4、均压电阻
150K-300K,功率不低于1W,代换时,请注意二个均压电阻的值必须一样
5、压敏电阻
任意220V电源板接口附近的压敏电阻都可以,也可以拆掉不装
PS_ON#的检修
有5VSB无PSON#,故障率极低,几乎没有
1、494
检查芯片12脚供电,14脚Vre输出,有输入无输出,芯片坏,有输出,检查中间上拉电阻
2、其它芯片
二合一芯片的PSON,多为芯片得到供电后,内部上拉,产生PS_ON#,所以如果芯片供电正常,一般为芯片坏
注意,如果是二合一芯片,PS_ON#可能不足5V,一般3.3V以上都属正常
短接不启动的检修
短接不启动,是最常见的故障之一。先仔细观察风扇,确认不是启动一下就停
1、检查芯片工作状态
检查4脚电压,若为高,检查PS_ON#开启电路,若为低,检查8、11是否有输出(电压从2.5下降到1.5左右,或者示波器查看波形)、芯片供电输入脚的保险电阻或隔离二极管(大部分无)
2、检查推挽电路
检查推挽三极管、保护二极管(此故障偏置电阻基本不坏)
3、检查半桥电路(易损)
检查半桥三极管、保护二极管、B极驱动电路,尤其是1-2.2欧电阻、大电容电压是否一致
4、检查其它电路
次级整流二极管、输出电感、输出电容严重损坏(以上往往表现为掉电,但有时看不出来)、芯片振荡设置脚的电阻电容
相关元件的代换
1、半桥三极管
13009,如原型号不一致,则建议成对更换,以保证驱动平衡
2、次级整流二极管
红5V用60V30A肖特基双二极管代换,其它可用FR100系列,如FR1001G(该位置一般从大功率电源往小功率电源上拆件代换是没有问题的)
3、其它
同位置拆换,一般没有问题,如有疑问,可上网查询
无PG的检修
可以启动,电压都正常,只是没有PG,此故障率约为10%
1、检查二个大电容的电压是否一致
多数情况下都为此原因,半桥电路异常,电压不稳定,但方用表测不出来,
2、检查驱动电路
检查推挽电路、半桥电路
3、检查比较器电路
找电源图纸对比,按PG产生的条件进行检修,主要是U+、U-二路输入,如条件满足,更换比较器
4、割线法
如果电压都正常,断开PG与比较器的联系即可
如不行,再在PG上拉电阻下端与地线之间串联一个330uF电容,使上拉电阻与C组成RC延时电路,延时不少于200ms即可
带负载能力差
空载电压正常,接上负载电压拉低或掉电,不是很好修
1、更换输出电容
输出电容漏电,容量变小(含SB路的输出电容,以上为常见原因)
2、检查驱动电路
半桥三极管的B极电容与电阻、大电容电压是否一致、大电容容量是否变小(以上为常见原因)、芯片供电输入脚的保险电阻或隔离二极管(大部分无)、芯片补偿电路、芯片振荡设置电阻电容、推挽、半桥三极管老化、推挽变压器中心抽头电阻、自激振荡的RCD电容、反馈电阻、更换芯片
3、检查其它电路
次级整流二极管、检查输出端的负载电阻、加焊或检查推挽、半桥变压器
电压偏高或偏低跳变
能启动,电压不正常,偏高或偏低,请注意,有些电源要加负载,电压才正常
1、除SB电压外,所有电压偏高或偏低
检查494的2脚(内部运放的基准电压设置)电阻、1脚反馈电阻(下拉一个,上拉一般至5V与12V)
2、某一路电压偏低或跳变(含SB电压)
更换输出电容、考虑加大输出电容、更换该路整流二极管
3、3.3V偏高或偏低
按磁放大器稳压电路原理检修
4、几路电压有高有低(如一路高一路低)
检查负载电阻、输出电压与电压之间的电阻、更换变压器【一般就不修了】
变压器啸叫
1、待机时变压器啸叫
更换5VSB、16VSB的输出电容,此二路有可能还提供给芯片,还需要检查芯片供电脚的电容
2、启动后变压器啸叫
检查推挽电路驱动是否平衡(一般为偏置电阻损坏,可断电打8、11脚对地数值,必须一样)检查半桥电路驱动是否平衡(一般为三极管B极电容容量变小、大电容电压不一致)、隔直电容(半桥变压器旁边的红色的个);推、半桥三极管老化、换芯片供电脚电容电阻二极管(大部分无)、换芯片;开关管工作频率,与变压器线圈电感量是需要匹配计算的,如频率不对,就会产生啸叫。
风扇转一下就停的检修
一般都是电路保护了,但有少数电源设计为不允许空载,接上负载就OK
1、过流保护
检查次级整流二极管、次极电感、次级输出电容严重漏电、半桥驱动电路 RC电容电阻严重损环、大电容电压不一致、开关管老化(参考前面的过流保护讲解,与带负载能力差的检修)
2、过压保护
检查输出端的稳压二极管、电压反馈电阻(参考前面的过压保护讲解)
3、欠压保护
检查负压的反馈电阻(参考前面的欠压保护讲解)
4、其它
芯片振荡设置脚电阻电容、换芯片
断开比较器与494的4脚的联系,可实现去保护维修,但如果是过压保护,去保护后电压升高,有可能电容等,请注意安全
其它故障
1、屡烧半桥三极管
大电容电压或容量严重不一致、驱动电路电阻或电容严重不一致导致的驱动严重不平衡
2、大电容鼓包
均压电阻损坏
3、成对更换大电容与均压电阻后,大电容电压仍然不一致
减小电容容量,或者加大均压电阻阻值,一般设为约1K=1V,否则均压可能失败
4、发烫
负载电阻发烫一般是功率不够,直接更换,这是低成本下的产物
如整机发烫,检查各变压器初、次级尖峰吸收电路中的电容是否严重漏电
5、反复短接,有时候才能后动
考虑待机电压5VSB、16VSB的滤波电容吧

注:
在测输出侧的整流输出时,经常会出现误判的情况,因为12V 、5V、 3.3V它们的输出电流都非常的大,所以负载电阻都是非常小的【经验值万用表二极管档在8以下就得拆下来测量了】
