LC并联谐振电路及应用
串联谐振:如果输入的频率与电感的振荡频率一致,这个时候是处于谐振状态,在此状态,电路中的电流是最大的。如果提高输入频率,电感的感抗就会增加,电流会变小。当输入频率变小后,电容的容抗会增加。
关联谐振:如果输入的频率与电感的振荡频率一致,这个时候是处于谐振状态,如果增加输入频率,电容由于通高频,它的阻抗会变低,电感的阻抗变大了。如果减小输入频率,它的阻抗会变大,电感的阻抗反而变小了。由于是并联关系,所以总电阻比最小的还要小。

并联谐振的示例

应用场景:主要应用在电磁炉。它有个很大的线圈就相当于与电容关联的电感了。
电磁炉常用谐振电容为0.3uF,线圈电感量为150uH左右,计算得出振荡频率为 23.72542KHZ左右,这也符多数IGBT的工作频率,即5KHZ-40KHZ;无锅时,L最大,此时谐振电流最小;有锅时,L变小(有能量被吸收),此时谐振电流变大,且因为有能量传递,L、C能量交换加速,C极脉冲个数增加。

电磁炉工作原理示意图

电磁炉工作的主要芯片及元器件
MCU、单片机、CPU等叫法,常用的MCU工作电压一般是5V;IGBT功率元件,它的GS工作电压一般是17V或18V;
IGBT工作电压的产生:
- 由220V通过桥式整流后得到310V——变压器T500的初级——单管正激驱动芯片的D极,内部到S极构成回路;
- 其中D501 R500 C501组成了尖峰吸收电路;
- 在变压器的次级产生17V的工作电压VCC;
- 如果VCC超过17V,经过ZD500稳压后还剩1V,那么电源芯片的FB脚的参考电压就是1V,此时就超压了,芯片关断内部的开关管。【电压反馈】
- 17V经D502隔离,加在了芯片的VDD引脚,做为芯片的二次持续供电;
- 17V经R502限流后通过ZD501稳压后Q500的基极控制在5.6V,三极管导通通,5V电压产生。

电磁炉工作的几个条件,电压检测
- 脉动直流经电阻分压和节点电压后进入LM393的反向端,如果反向端的电压大于V,那么输出低电平信号给MCU,此时MCU就不让输出脉冲信号,就算按了开机键也不工作;
- 谐振电容体积较大,在电路中两端都不接地,它与大电感盘并联;

当LM339输出为低电平时,通过二极管的钳位在0.7V,那么电压也就都过不去,这样以来IGBT也就不会工作。

通过电流互感器进行电流检测
- 电流互感器通过初级侧一般是1匝,次级侧很多匝,此例是1:850;在二次侧一般并个电阻来转成电压,再经桥式整流成直流,把这个信号送给MCU来处理。
- 如果没有装锅,此时由于并联LC的谐振,电流是比较小的,当电流互感器检测到电流比较小就认为没有锅;

IGBT的集电极电压计算
- 计算LM339的正相参考电压,R22 R21对5V进行分压得到3.086V的基准。
- IGBT极电极电压V就等于R17 R18 R45 R50 R23与R24的分压得到3.09V,由此可得到IGBT极电极电压V为1021.5V;

温度检测电路
- RT2 RT3都是温度越高其阻值越小,当RT2温度越高时,则分得节点A处就越高;反之就越低;
- RT3温度越高,与电阻 R006进行分压,B点的电压也就越低,此时LM393输出低电平,相当于接地,此时R012就接地了,与R4是并联关系,就降低了A点的电压,MCU就不会报高温。

- 面板的温度检测,当RT1温度越高,阻值就越低,与R5分压后A点电压就越高,触发MCU动作。

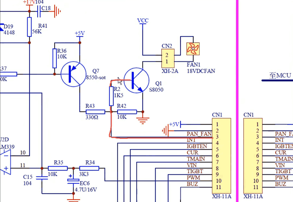
风扇控制电路
- 控制风扇有两种方式,一种是控制电压,这种方式会减小风扇的寿命;另一种是控制是让风扇运行在间歇性状态【方波】;

